
一、学院简介
西北工业大学坐落于古都西安,是一所以发展航空、航天、航海工程教育和科学研究为特色,以工、理为主,管、文、经、法协调发展的研究型、多科性和开放式的科学技术大学,隶属工业和信息化部。学校师资队伍实力雄厚,现有教授、副教授等高级职称人员1700余人,博士生导师594人,中国科学院、中国工程院院士21人(含双聘),“长江学者”成就奖、特聘教授、讲座教授23人。学校“九五”首批进入国家“211工程”立项建设, “十五”进入国家“985工程”重点建设,是全国首批设立研究生院和国家大学科技园的高校之一。
学校是教育部批准的开展现代远程教育的68所试点高校之一,自主招生,自主考试,自主录取。网络教育学院是学校下设的二级学院,全面负责学校现代远程教育工作。学院以丰富的教学资源为基础,建立了完整的教学支持服务体系和完善的管理规章制度,在全国22个省市建立了80多个校外学习中心,在籍学生30000余人。学校自开展现代远程教育以来,已培养本、专科毕业生35000余人,赢得了良好的办学声誉。
经过多年探索发展,学院确立了“有教无类、因材施教、规范管理、开拓创新”的办学、管理理念,积极为社会培养更多学以致用、重在实践、具有开拓创新精神的实用型人才。

二、招生专业及层次

三、报考条件
遵纪守法、身体健康的成人从业人员,报读时年满18周岁,能坚持学习并具有如下文化基础者均可报考:
1. 专 科:具有高中毕业文化程度或同等学力者。
2. 专升本:
(1) 具有国民教育系列专科及专科以上学历者。
(2) 秋季报读学生,其前置证书取得时间不得晚于当年8月31日。
四、报名办法
1.报名时间:
(1)全年滚动招生,春、秋两季入学。
(2)2016年春季报名截止时间:2016年4月23日。
2.报名地点:西北工业大学网络教育学院及各地校外学习中心,深圳学习中心地址:深圳南 山区虚拟大学园A311 电话:0755-26551698 0755-83170899
3.报名提交以下材料:
(1)本人身份证明(身份证、军官证或护照)原件。
(2)毕业证书原件。(高起专学生,如果高中毕业证丢失,可找单位开证明,盖上公章,作为依据)
(3)凡符合免试入学条件者,需提供相应资料。
(4)专升本考生需提供毕业证书电子注册网上查询结果,或者由教育部学历认证中心出具的学历认证报告。(教育部学历认证中心是教育部授权开展中国高等教育学历认证服务的专门机构,中国高等教育学生信息网(http://www.chsi.com.cn)是教育部唯一指定发布高等教育学历信息的网站。)
注:学生为提供报名所需证件和材料的真实性和准确性承担责任。持不合格证书或学历证明材料的学生,无论何时查出,均取消学籍,并追回各种录取及学习证件,所交费用一律不予退还。
五、入学测试
测试科目及时间:

测试采用机考测试方式,随报随考,每门课程有5次测试机会。我中习备用电子版测试辅导资料,供考生下载学习。
六、录取
1.测试录取:根据测试成绩,择优录取。
2.符合下列条件之一的考生,可免试录取:
(1)获得“全国劳动模范”、“全国先进工作者”称号和“全国‘五一’劳动奖章”者。
(2)参加2014年成人高考的考生,成绩达到生源所在地同层次分数线者(须持准考证原件及当地招办出具的考试成绩单原件)。
(3)具有国民教育高等教育系列专科或以上学历报读同一学历层次的第二专业者。
3.发放西北工业大学网络教育学院录取通知书,录取结果可登录学院网站查询。
4. 新生持录取通知书及有效证件在规定的期限内到指定的学习中心办理注册、缴费手续。逾期未报到者,视为自动放弃入学资格。
七、教学方式
我院为学生提供丰富的学习资源以及多种形式的学习支持服务,其中包括网络教学课件及其配套的教材、作业集、网络辅导(实时和非实时)以及其它网络学习资源。实行学分制,采用以学生为中心、多种方式的现代远程教育教学模式。
学生可在任何时间、任何地点通过在线学习平台、教学光盘自学、网上作业、答疑及在线讨论等方式学习,也可参加各学习中心的面授辅导等方式进行学习。
学院组织课程考试,学生在所属学习中心参加考试。专升本层次的学生还需参加试点高校网络教育部分公共基础课全国统一考试。
八、毕业证 学位证
学生在规定的学分有效年限内,完成教学计划规定的课程,修满学分,经毕业资格审查合格,准予毕业,由西北工业大学颁发国家承认的毕业证书(加注“网络教育”字样)。其中,专升本学生必须通过教育部规定的2门网络教育统考课程(大学英语、计算机应用基础)。
根据《教育部办公厅关于进一步加强现代远程教育试点高校网络高等学历教育学历证书和学位证书规范管理的通知》(教高厅【2007】1号文件)要求,参加成人学位外语考试,成绩合格,并符合西北工业大学成人高等教育学士学位授予条件的本科毕业生,可授予成人高等教育学士学位。
毕业证书在教育部进行电子注册,可登录“中国高等教育学生信息网”查询。毕业证书和学位证书式样可登录我院网站查看。


九、全国网络教育公共基础课程统一考试免试条件
根据教育部网考委统考试点工作要求,按照网络教育应用型人才的培养目标,针对从业人员继续教育的特点,重在检验学生掌握基础知识的水平及应用能力。免试条件如下:
1. 已具有国民教育系列本科以上学历(含本科),可免考全部统考科目。
2. 非计算机类专业,获得全国计算机等级考试一级B或以上级别证书者可免考“计算机应用基础”。
3. 符合以下规定中的任何一条,可免考“大学英语”:
(1)非英语专业,获得全国公共英语等级考试(PETS)三级或以上级别的证书;
(2)非英语专业,获省级教育行政部门组织的成人教育学位英语考试合格证书者;
(3)非英语专业,入学注册时年龄满40周岁者;
(4)非英语专业,户籍(以身份证为准)在少数民族聚居地区的少数民族学生(少数民族的界定以《试点高校网络教育部分公共基础课全国统一考试文件汇编》中的标准为准)。
十、学制 学费
1.学制:实行弹性学制和学分制。
专科学制2.5年,学分数不低于80学分,学分最长有效年限6年。
专升本学制2.5年,学分数不低于80学分,学分最长有效年限6年。
2.学费:
高起专:8100元
专起本:9000元
可分两次缴清, 第一学年开学前交一半,第二学年开学前交一半。
十一、相关优惠政策
学院对以下类别的考生在学费上予以优惠:
1. 已取得合格成绩的自学考试课程,若同科类、同层次学院予以承认,可免修免考,并对学费给予减免。
2. 具有国民教育系列专科或以上学历报读同一学历层次的学生,学费减免10%。
3. 西北工业大学的各类专科毕业生,就读网络教育专升本的学生,学费减免10%。
注:具体实施细则以学院文件规定为准。
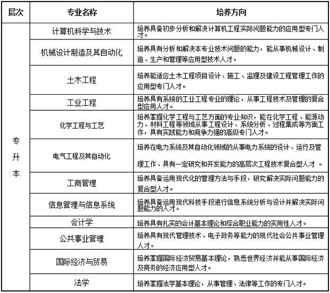
十二、专业介绍


十三、重要提示
1. 西北工业大学网络教育学院只负责报名资料的收集和备案,对考生资料的真实性,特别是学历证书是否属于国民教育系列,不承担任何责任。学院公布的录取名单及发放的录取通知书仅表示考生通过了入学测试,准许其在我院进行网络教育的学习。教育部“网络教育质量监管系统”及“中国高等教育学生信息网”将对学生报名资格进行审核,学生必须为其提供的报名材料的真实性及有效性承担法律责任。在学习期间,若被查明个人信息虚假、所持毕业证不符合要求,均取消学籍,所缴费用不予退还,因此造成的一切后果均由学生本人负完全责任。
2. 我校现代远程教育所招学生均为业余学生,通过网络方式教学,学习期间不住校,入学不迁户口,毕业不安排工作。
3. 本招生简章在执行过程中,如上级教育行政主管部门出台新政策,学校和学生无条件按上级新政策执行。
4. 本招生简章的解释权归西北工业大学网络教育学院所有。
十六、联系方式
宝莲老师 0755-26551698 13128908316 QQ2953223465
地址:深圳市南山区高新南四道19号虚拟大学园A311
网址:http://www.nwpunec.net/

上一篇:没有了
下一篇:2018双证EMBA招生简章


